LaTeX templates and examples — International Languages
Recent

Este template foi criado para simplificar a elaboração de dissertações, relatórios de estágio, e relatórios de projeto final de curso no Instituto Politécnico de Beja (IPBeja) de acordo com as diretrizes de formatação estabelecidas nas Normas de Trabalhos Académicos da Biblioteca do IPBeja.

A template for a masters thesis in ALM-studies (Archives, Libraries, Museum). Created per the 2023 specifications of the ABM-institute of Uppsala University. The specifications can be found at: https://www.uu.se/download/18.1adea27b1970b1b16fd58aeb/1749447504600/Specifikation%202023.pdf. Note that the instructions as well as this template is written in Swedish.

版本号:V1.0.2025,本论文模板基于兰州大学提供的官方指南。官方指南链接为:https://jwc.lzu.edu.cn/tongzhigonggao/shijianjiaoxue/2024/1021/278405.html;GitHub仓库为:https://github.com/xiashj2021/LZUThesis2025;Gitee仓库为:https://gitee.com/xia-shengjie21/LZUThesis2025。兰州大学的毕业论文LaTeX模板比较稀缺,现有的LaTeX模板不能完全符合教务处的格式要求。因此在2013级核科学与技术学院的胡斌和沈周及2016级物理科学与技术学院的余航等前辈的基础上,完善了该LaTeX模板。

Con colaboración del Fis. Alexander Sarango. V5.0. Plantilla del formato de tesis de la Escuela Superior Politécnica de Chimborazo con las normas actualizadas hasta junio 2025. Link Oficial de la guía del formato.

Modelo LaTeX do PPGSE da UTFPR que atende às normas: NBR 6023/2018 - Informação e Documentação - Referências NBR 6024/2012 - Informação e Documentação - Numeração Progressiva das Seções de um Documento - Apresentação NBR 6027/2012 - Informação e Documentação - Sumário - Apresentação NBR 6028/2021 - Informação e Documentação - Resumo - Apresentação NBR 6034/2004 - Informação e Documentação - Índice - Apresentação NBR 10520/2023 - Informação e Documentação - Citações em Documentos - Apresentação (nova edição de julho de 2023) NBR 14724/2024 - Informação e Documentação - Trabalhos Acadêmicos - Apresentação NBR 15287/2025 - Informação e Documentação - Projeto de Pesquisa - Apresentação Também podem ser selecionadas todas as opções de licenças Creative Commons.

Questo è il template generale per Universitas Mercatorum, non presente prima nella lista dei Template. All'interno del main ci sono le istruzioni per la modifica dei parametri, e nell'introduzione c'è un riassunto (molto breve) di quello che troverete. Il link per le linee guida ufficiali è https://lms.mercatorum.multiversity.click/notices. Buona fortuna a tutti i futuri studenti!

Template para elaboração do Relatório de Estágio Curricular Supervisionado do curso de Engenharia Elétrica do Instituto Federal de Pernambuco Campus Pesqueira. Versão 2.3 - 02/06/2025

Template para elaboração dos Relatórios de Práticas do Instituto Federal de Pernambuco Campus Pesqueira. Versão 2.3 - 02/06/2025

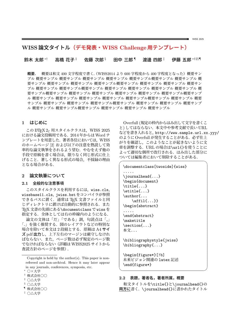
WISS2025のデモ発表・WISS Challenge用のテンプレートです。 This project is a template for demonstration and WISS Challenge papers at WISS2025. The official conference website for this year is currently under construction.
\begin
Discover why over 20 million people worldwide trust Overleaf with their work.