LaTeX templates — International Languages
Recent

Con colaboración del Fis. Alexander Sarango. V5.0. Plantilla del formato de tesis de la Escuela Superior Politécnica de Chimborazo con las normas actualizadas hasta junio 2025. Link Oficial de la guía del formato.

Modelo LaTeX do PPGSE da UTFPR que atende às normas: NBR 6023/2018 - Informação e Documentação - Referências NBR 6024/2012 - Informação e Documentação - Numeração Progressiva das Seções de um Documento - Apresentação NBR 6027/2012 - Informação e Documentação - Sumário - Apresentação NBR 6028/2021 - Informação e Documentação - Resumo - Apresentação NBR 6034/2004 - Informação e Documentação - Índice - Apresentação NBR 10520/2023 - Informação e Documentação - Citações em Documentos - Apresentação (nova edição de julho de 2023) NBR 14724/2024 - Informação e Documentação - Trabalhos Acadêmicos - Apresentação NBR 15287/2025 - Informação e Documentação - Projeto de Pesquisa - Apresentação Também podem ser selecionadas todas as opções de licenças Creative Commons.

Questo è il template generale per Universitas Mercatorum, non presente prima nella lista dei Template. All'interno del main ci sono le istruzioni per la modifica dei parametri, e nell'introduzione c'è un riassunto (molto breve) di quello che troverete. Il link per le linee guida ufficiali è https://lms.mercatorum.multiversity.click/notices. Buona fortuna a tutti i futuri studenti!

Template para elaboração do Relatório de Estágio Curricular Supervisionado do curso de Engenharia Elétrica do Instituto Federal de Pernambuco Campus Pesqueira. Versão 2.3 - 02/06/2025

Template para elaboração dos Relatórios de Práticas do Instituto Federal de Pernambuco Campus Pesqueira. Versão 2.3 - 02/06/2025

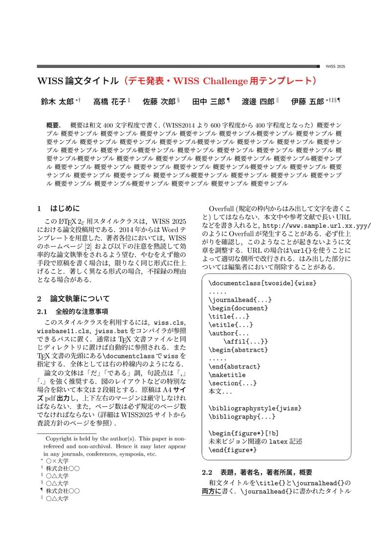
WISS2025のデモ発表・WISS Challenge用のテンプレートです。 This project is a template for demonstration and WISS Challenge papers at WISS2025. The official conference website for this year is currently under construction.

WISS2025の国際学会招待発表用のテンプレートです。 This project is a template for an invited presentation at an international conference at WISS2025. The official conference website for this year is currently under construction.

National Sun Yat-sen University (NSYSU) Thesis LaTeX Template contact: donydarmawanputra@gmail.com hasanalbinsaid@hotmail.com

The BHCexam document class attempts to make it easy for even a LaTeX novice to prepare exams. Especially designed for math teachers in China.
\begin
Discover why over 20 million people worldwide trust Overleaf with their work.