LaTeX templates — International Languages
Recent

Internship report template for students at the Université de Technologie de Compiègne (UTC).

This is a LaTeX template that I personally created to support the process of writing a master's thesis at Ton Duc Thang University for those who are not too familiar with LaTeX. The template is designed based on the "Guidelines for presenting master's thesis/doctoral dissertation" issued by Ton Duc Thang University in 2020 (Link: https://byvn.net/j6ZN)

Template NÃO oficial do formulário F-01 para cadastro de projeto de pesquisa do IF Sudeste MG em LaTeX. As normas e regras oficiais podem ser encontrados em: https://inovare.ifsudestemg.edu.br/ É de inteira responsabilidade dos usuários verificarem a compatibilidade de formatação deste template com as normas oficiais do IF Sudeste MG.

Modèle pour un rapport suivant la nouvelle charte graphique de Centrale Lyon.

Victoria-Régia is a typographic LaTeX e-book template designed to provide an elegant, serene, and visually harmonious reading experience. Inspired by the classical Renaissance tradition and grounded in the principles of the golden ratio, this template incorporates carefully balanced geometric figures and subtle ornaments that evoke the mathematical beauty of nature. With a modular and customizable structure, it allows authors to freely configure chapters, introductory sections, and auxiliary elements such as bibliography, glossary, and appendices. The typography is meticulously chosen to combine readability with refined aesthetics, valuing form without sacrificing function. Part of the Caraumã series — a collection of books dedicated to the memory, culture, and symbolic landscape of Roraima in the Brazilian Amazon — this template, created by the visual artist Janderson Gomes ("Caraumã"), is intended for writers, researchers, and artists who wish to publish their works with visual excellence and aesthetic rigor, uniting the technical knowledge of LaTeX with the visual poetry of classical design. Modelo Clássico de e-Book em LaTeX "Victoria-Regia" é um modelo tipográfico para e-books em LaTeX concebido para oferecer uma experiência de leitura elegante, serena e visualmente harmoniosa. Inspirado na tradição clássica renascentista e fundamentado nos princípios da proporção áurea, este modelo incorpora figuras geométricas cuidadosamente balanceadas e ornamentos discretos que evocam a beleza matemática da natureza. Com uma estrutura modular e personalizável, permite ao autor configurar com liberdade capítulos, seções introdutórias e elementos auxiliares como bibliografia, glossário e apêndices. A tipografia foi meticulosamente selecionada para aliar legibilidade a uma estética refinada, valorizando a forma sem comprometer a função. Faz parte da série Caraumã, um conjunto de livros dedicados à memória, cultura e paisagem simbólica de Roraima, na Amazônia brasileira. Criado pelo artista Janderson Gomes ("Caruamã"), este modelo destina-se a escritores, pesquisadores e artistas que desejam publicar suas obras com excelência visual e rigor estético, unindo o saber técnico do LaTeX à poesia visual do design clássico.

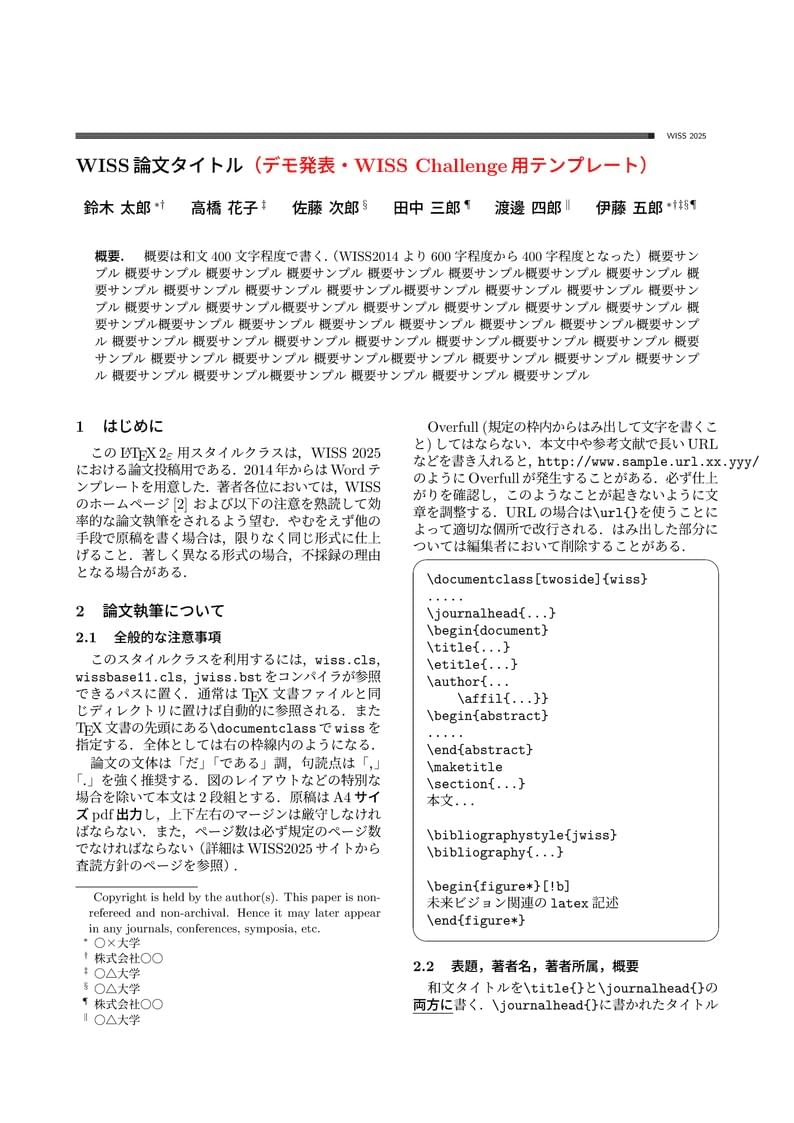
日本冷凍空調学会年次大会用の講演論文テンプレートです。 MS Word版テンプレートに準拠して作られています。デフォルト設定は和文ですが、コンパイル対象を変更すれば、英文用テンプレートとして使用できます。 参考文献リストをBibTeXを用いて作成するためのスタイルファイル(JSRAE.bst)を使用することができます。 2025年度版として作成されていますが、2026年度以降の年次大会についても、フォーマットが大きく変更されない限り利用可能と思われます。その際はフッタの開催日時、開催都市名をご自身で変更してください。使用にあたっては自己責任でお願いいたします。 for English ver. template users: This is a presentation paper template for the 2025 JSRAE Annual Conference. It is based on the MS Word template. Although the Japanese version is set as the main file, you can select JSRAE_conf_template_EN.tex as a template for English papers. You can use a style file (JSRAE.bst) to create a reference list using BibTeX. As for the annual conferences in 2026 onwards, it is expected to be usable unless there are significant changes in the format. In such case, the conference date and city should be changed by yourself. Please use it at your own risk.

A template for a masters thesis in ALM-studies (Archives, Libraries, Museum). Created per the 2023 specifications of the ABM-institute of Uppsala University. The specifications can be found at: https://www.uu.se/download/18.1adea27b1970b1b16fd58aeb/1749447504600/Specifikation%202023.pdf. Note that the instructions as well as this template is written in Swedish.

版本号:V1.0.2025,本论文模板基于兰州大学提供的官方指南。官方指南链接为:https://jwc.lzu.edu.cn/tongzhigonggao/shijianjiaoxue/2024/1021/278405.html;GitHub仓库为:https://github.com/xiashj2021/LZUThesis2025;Gitee仓库为:https://gitee.com/xia-shengjie21/LZUThesis2025。兰州大学的毕业论文LaTeX模板比较稀缺,现有的LaTeX模板不能完全符合教务处的格式要求。因此在2013级核科学与技术学院的胡斌和沈周及2016级物理科学与技术学院的余航等前辈的基础上,完善了该LaTeX模板。

Con colaboración del Fis. Alexander Sarango. V5.0. Plantilla del formato de tesis de la Escuela Superior Politécnica de Chimborazo con las normas actualizadas hasta junio 2025. Link Oficial de la guía del formato.
\begin
Discover why over 25 million people worldwide trust Overleaf with their work.