LaTeX templates and examples — XeLaTeX
Recent

国防科技大学通用模板,用于写大作业/课程小论文非常合适

随便改的河南农业大学beamer模板

A high flexibility LaTeX template for Jilin University CSW undergraduates

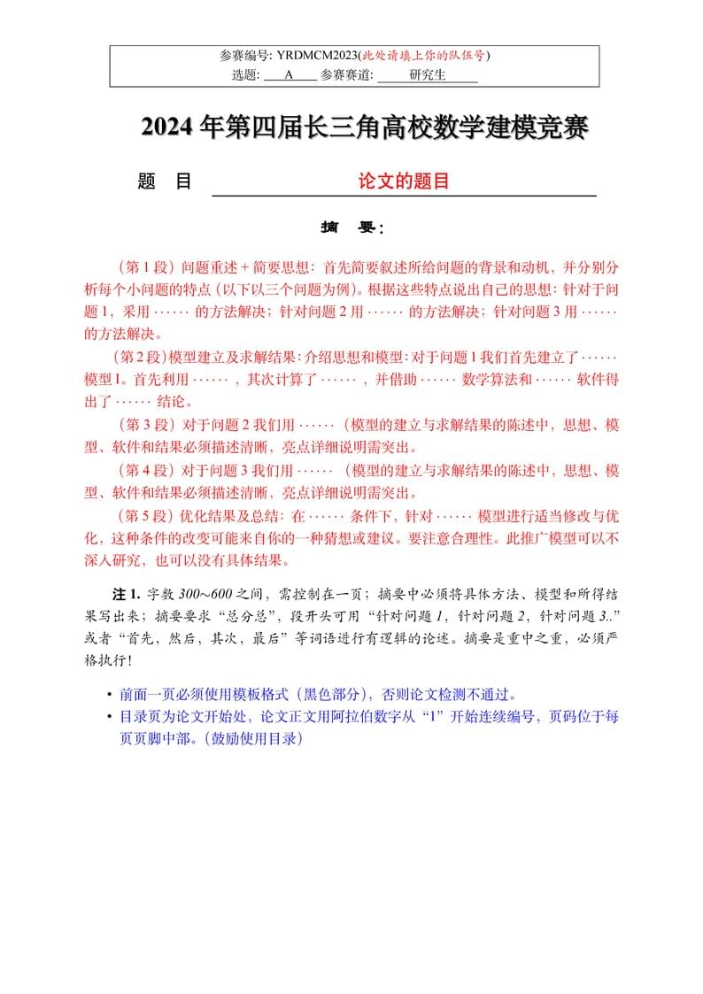
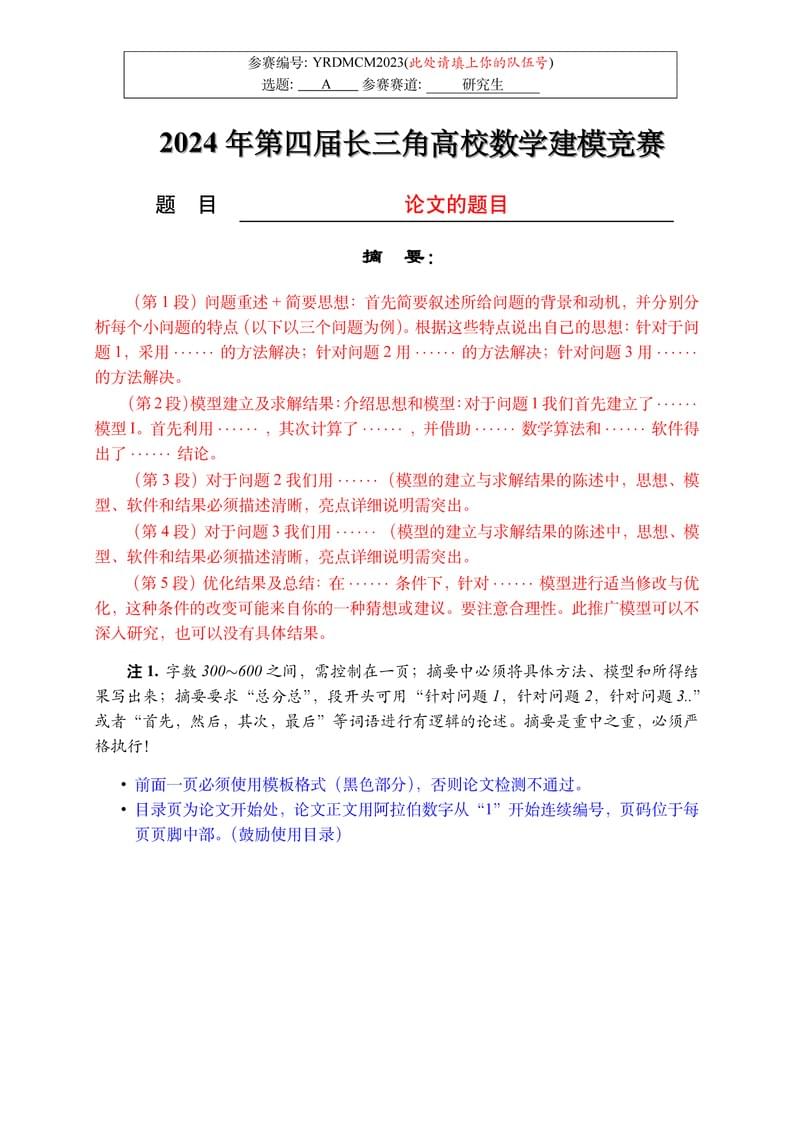
根据长三角高校数学建模格式要求制作的模版,尽量贴合大家的规范使用,如果你选择线上使用,需要自己确定字体是否符合规范。有问题发 latexstudio@qq.com

BJUT Undergraduate Thesis LaTeX Tempate

南京师范大学-beamer-template. 本模板是从Verona模板中魔改得到的南师人专属的beamer. 对模板不满意的地方可自行Google, 进行更改. 祝大家学习进步! 希望往后的日子严谨朴实, 唯真理是从; 祝福母校桃李芬芳, 清誉满寰中!

基于Metropolis主题修改而来的BNU Beamer模板,提供中文(chn-test.tex)和英文(eng-test.tex)样例参考。本项目主要利用GitHub进行维护,因此Overleaf上的版本可能会稍晚于GitHub。原项目地址:https://github.com/HaoyuLu1022/BNU-beamer。 A Metropolis-based BNU Beamer template, with both Chinese (chn-test.tex) and English (eng-test.tex) examples provided. The project is maintained via GitHub, and thus the Overleaf version may fall behind the GitHub one. The original repo: https://github.com/HaoyuLu1022/BNU-beamer.

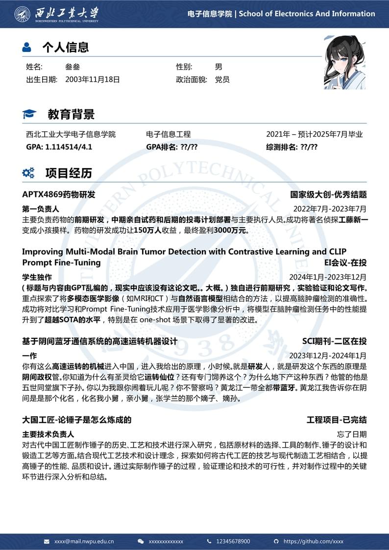
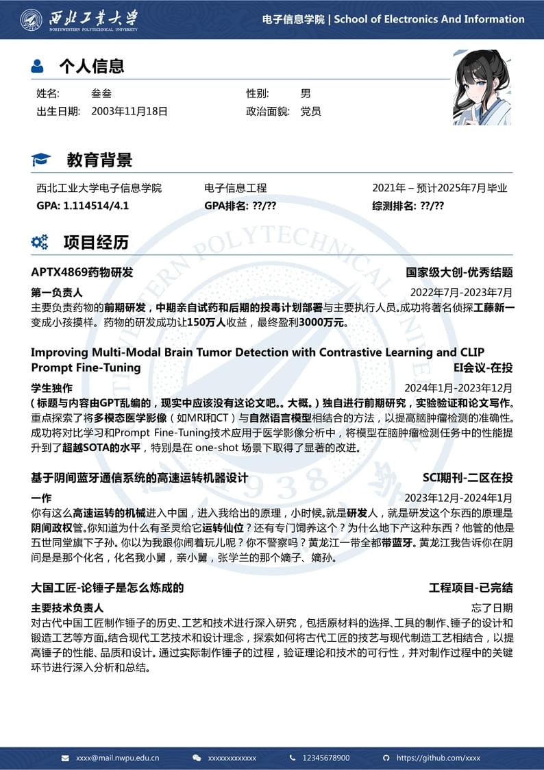
一个西工大简历模板,请务必使用XeLaTeX编译。

北京师范大学学位论文Latex参考模板,基于ThuThesis。
\begin
Discover why over 25 million people worldwide trust Overleaf with their work.