LaTeX templates and examples — Chinese
Recent

在前人提供的清华大学Beamer模板的基础上加入了支持中文的功能. 使用xelatex可以成功编译.

An example demonstrates how to write Cantonese characters in document with XeLaTeX on Overleaf.

This is the thesis template for National Taiwan University.

重庆大学计算组成原理系列实验报告模板

上海理工大学本科毕业设计(论文) LaTeX 模板 v2.997924 Github 项目地址:https://github.com/FrankSFLYS/usstthesis Gitee 项目地址:https://gitee.com/MkSwQi/usstthesis 个人主页:https://frank.xin

基于THU Beamer Theme,只修改了配色和校徽

NCKU成大碩博士論文中文模板,若需要英文模板請搜尋!

This is the thesis template for NCTU. The original source of this template is https://github.com/borting/nctu-thesis Thanks borting for his template

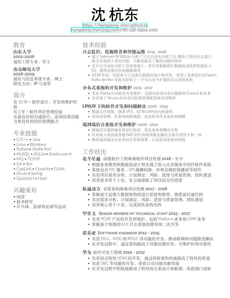
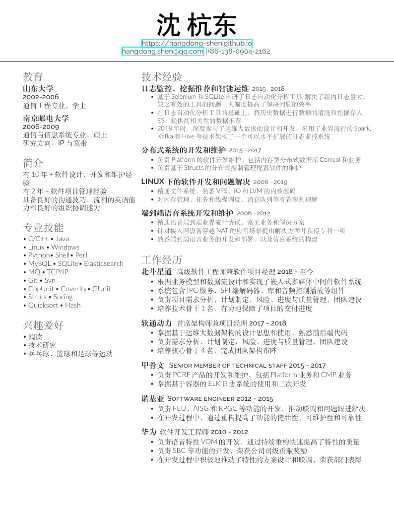
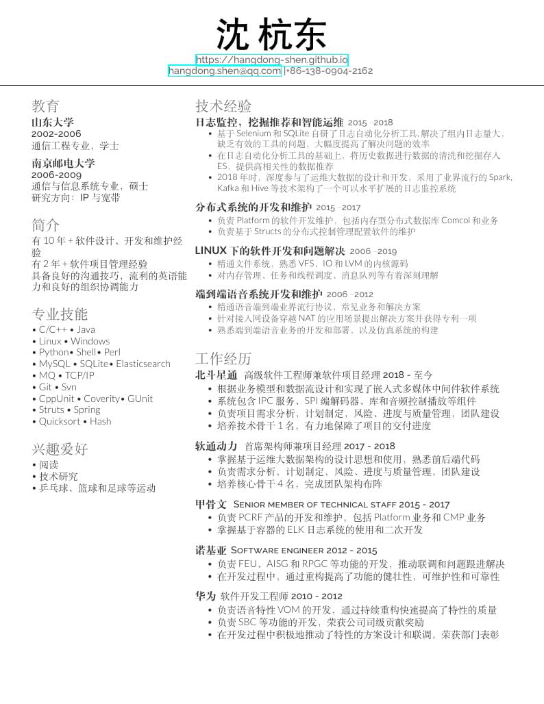
Hangdong's CV. Created based on the Deedy résumé template.
\begin
Discover why over 25 million people worldwide trust Overleaf with their work.