Recent

This is a template for Kumamoto University's paper.

This Blackboard beamer theme and template was created by Kazuki Maeda <kmaeda@users.sourceforge.jp> for Japanese presentations, but can be used for English (or other European languages) presentations as well. It has been modified to work with XeLaTeX. p/s: The blackboard background was drawn with TikZ; the code is also included in the template.

This is a TeX template for the bachelor thesis for MxD laboratory at Ritsumeikan University, Japan.

An English LaTeX Template for KUEE

This example shows how to write LaTeX in Japanese with the CJK package. WriteLaTeX includes a full set of fonts for Japanese, and we use UTF-8 encoding, so you can type Japanese characters directly into your LaTeX source code and have them appear in the output. This example is from Akiniwa's blog post.

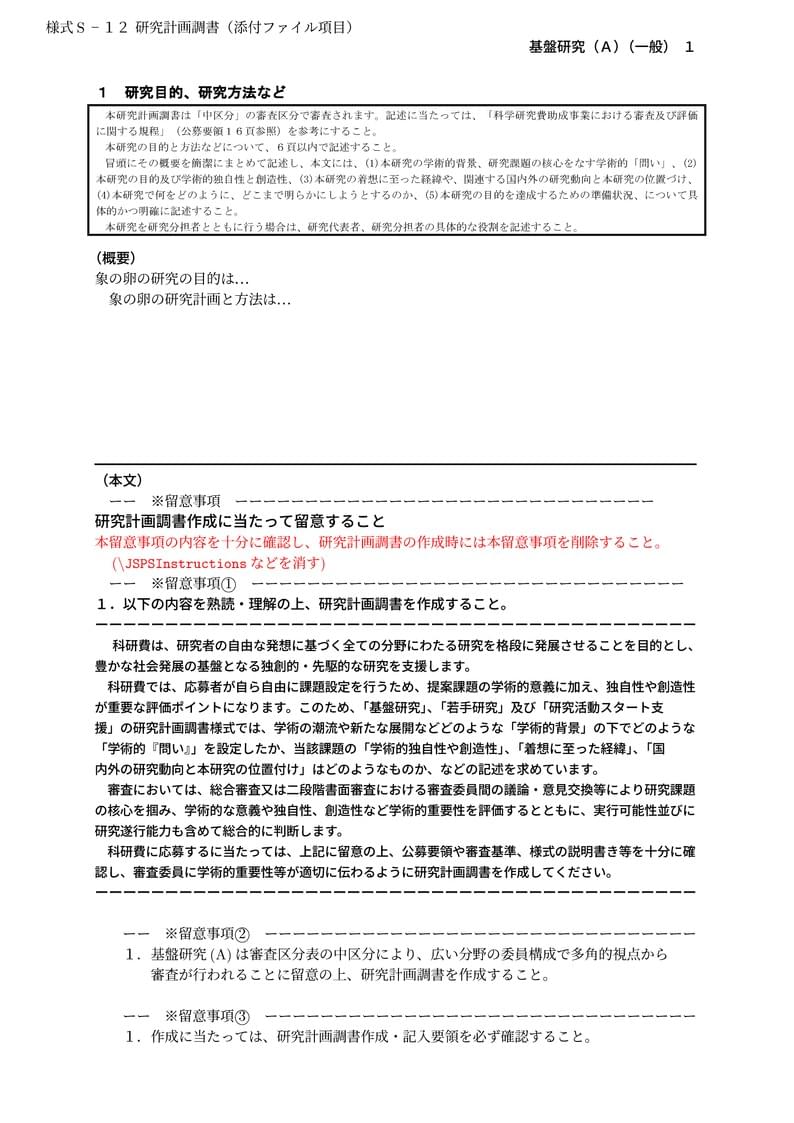
山中 卓 (大阪大学 大学院理学研究科 物理学専攻)先生が作成された科研費LaTeXを、坂東 慶太 (名古屋学院大学) が了承を得てテンプレート登録しています。 詳細はこちら↓をご確認ください。 http://osksn2.hep.sci.osaka-u.ac.jp/~taku/kakenhiLaTeX/

A basic Japanese document template using jlreq class and specifying LuaLaTeX as the compiler.

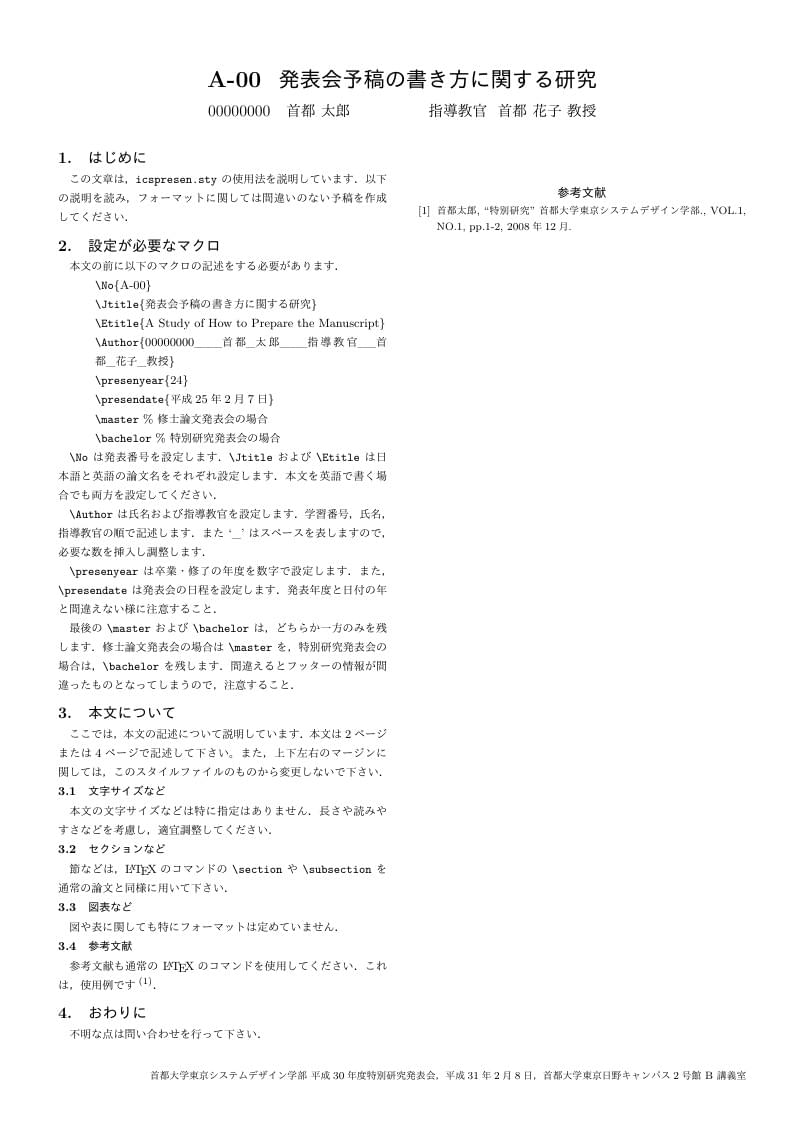
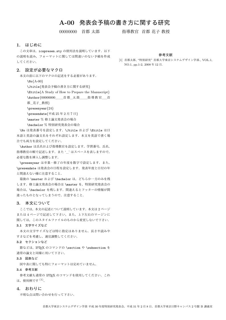
首都大学東京システムデザイン学部情報通信システムコース卒論用テンプレート Faculty of Tokyo System Design, Tokyo Metropolitan University Information and Communication System Course Graduation Template

2017年度人工知能学会全国大会(JSAI2017)の原稿テンプレートです。 公式のスタイルファイルをダウンロードし、文字コードをUTF-8に変換して、overleafで執筆できるようにしたものです。 下記URLの原稿執筆案内を参照し、各自の責任でお使いください。 https://www.ai-gakkai.or.jp/jsai2017/author-guideline
\begin
Discover why over 25 million people worldwide trust Overleaf with their work.