overleaf template galleryLaTeX templates — Recent
LaTeX templates for journal articles, academic papers, CVs and résumés, presentations, and more.

QHE report tempate for Nano3 course at Copenhagen University.

Thesis template in latex

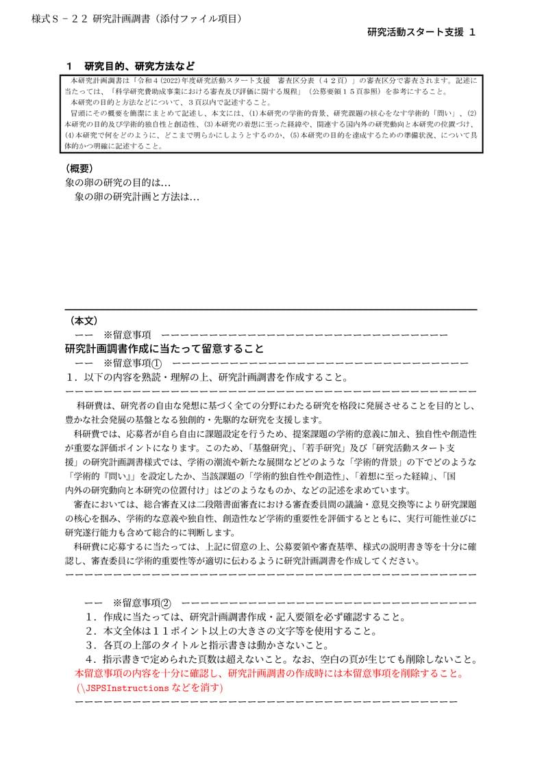
山中 卓 (大阪大学 大学院理学研究科 物理学専攻)先生が作成された科研費LaTeXを、坂東 慶太 (名古屋学院大学) が了承を得てテンプレート登録しています。 詳細はこちら↓をご確認ください。 http://osksn2.hep.sci.osaka-u.ac.jp/~taku/kakenhiLaTeX/

Modelo para relatório de estágio da UNIFACVEST. O modelo segue o padrão ABNT e possivelmente também pode ser usado para TCC e outros trabalhos que sigam a mesma formatação.

Inspired by Peppa Pig

Research Article Template for submission to the journal Advanced Devices & Instrumentation

Modelo para apresentação em beamer/latex para alunos do IMECC-Unicamp. Importante: Não oficial.

This LaTeX template is offered by the UCF College of Graduate Studies. Students should use this template at their own discretion, as the College of Graduate Studies cannot offer ongoing LaTeX formatting support. Students should seek guidance from their thesis or dissertation committee chair and/or their own department for additional LaTeX guidance, as this will likely be the best source for LaTeX information. This template is intended to offer a basic outline of the formatting requirements. These files are not guaranteed to be error free or work precisely as written and may require customization. Students are responsible for the formatting their ETD to meet the requirements set forth in the Thesis and Dissertation Manual even if the LaTeX template is used. It is highly suggested that LaTeX users review the Sample ETD and Thesis and Dissertation Format Review Checklist prior to submitting for official review to ensure their file is formatted properly.

Les classes smfbook et smfart sont destinées à la composition en LaTeX des monographies et articles édités par la Société Mathématique de France.
\begin
Discover why over 25 million people worldwide trust Overleaf with their work.