Recent

WISS2025のデモ発表・WISS Challenge用のテンプレートです。 This project is a template for demonstration and WISS Challenge papers at WISS2025. The official conference website for this year is currently under construction.

WISS2025の国際学会招待発表用のテンプレートです。 This project is a template for an invited presentation at an international conference at WISS2025. The official conference website for this year is currently under construction.

Modelo padrão para a submissão de Resumos (trabalhos do WMMA, destinados à divulgação de pesquisas em andamento e/ou com resultados finais de pesquisadores, doutorandos, mestrandos e alunos de Iniciação Científica) para o Workshop de Matemática e Matemática Aplicada (WMMA), de 22 a 24 outubro de 2025, Minas Gerais, MG, Brasil. (https://dmm.ufla.br/wmma/xwmma/)

Template for abstract submission Astra- 2025 Conference website: https://events.iist.ac.in/astra/ Submission guidelines : https://events.iist.ac.in/astra/reg_abs.php Template link : https://events.iist.ac.in/astra/img/ASTRA%202025_Extended%20Abstract%20Template__.zip

Springer Lecture Conference Proceedings template customized for the International Conference on Axiomatic Design from 2025 and later.

LaTeX template with instructions for the RANLP 2025 conference proceedings. http://ranlp.org/ranlp2025/

Official Author Guidelines for the British Machine Vision Conference 2025

The template demonstrates a minimal working example of a contribution for IARIA conferences (International Academy, Research, and Industry Association). It applies the iaria LaTeX class (https://ctan.org/pkg/iaria). The class also includes the implementation of the IARIA citation style. The template contains the current version 0.8 of the iaria class file.

This official LaTeX template is for submissions to the Immersive Learning Research Network (iLRN) Conferences. It supports Short Papers, Extended Abstracts, and Doctoral Colloquium papers. The template is based on the Springer MathPhys style with custom formatting aligned to iLRN guidelines, including: A4 layout with Times New Roman, 10pt Proper abstract and keyword styling Numbered section and subsection formatting Custom figure and table macros for consistent formatting Page number suppression First-page logo support This template is intended for academic authors submitting to the iLRN Conference proceedings. See https://immersivelrn.org/ for full submission guidelines.
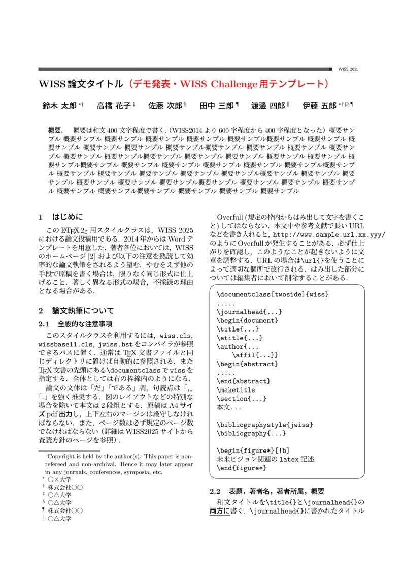
\begin
Discover why over 20 million people worldwide trust Overleaf with their work.