overleaf template galleryLaTeX templates — Recent
LaTeX templates for journal articles, academic papers, CVs and résumés, presentations, and more.

Template File for Invited Papers to IEEE JMW

Template do Encontro de Pós-Graduandos do IMECC 2024

Este ejemplo muestra el Convertidor ADC (Analógico a Digital) Sigma Delte de Segundo Orden que a diferencia del Convertidor de primer orden, tiene dos etapas integradoras de las señales de diferencia que provienen de los sumadores. En este caso, a la salida del segundo integrador aparece el comparador como convertidor ADC de 1 bit cuya salida alimenta al bloque convertidor DAC (Digital a Analógico) de 1 bit y a la etapa de Filtro Digital o Diezmador. La teoría, en idioma inglés, de este diseño se encuentra en el documento "How delta-sigma ADCs work, Part 1", publicado por la empresa Texas Instruments de Bonnie Baker, disponible en el enlace https://www.ti.com/lit/pdf/slyt423?keyMatch=BONNIE%20BAKER&tisearch=Search-EN-technicaldocument

A template for writing a Bachelor or Master thesis with the title page style of the Vrije Universiteit Brussel, ULB and Bruface. Please report bugs at https://gitlab.com/rubdos/texlive-vub/issues

A template for writing a Bachelor, Master or PhD thesis with the title page style of the Vrije Universiteit Brussel. Please report bugs at https://gitlab.com/rubdos/texlive-vub/issues

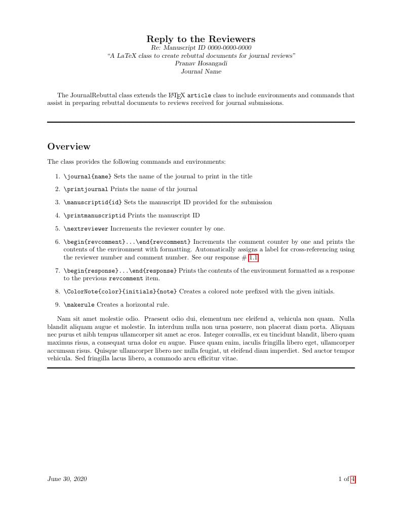
A template for writing rebuttal letters to reviews for journal submissions. Github repository: https://github.com/pranavh/JournalRebuttal_LaTeX/

Template para elaboração do projeto de Trabalho de Conclusão de Curso para a Escola de Matemática Aplicada FGV-EMAp

Se presenta una plantilla básica para la elaboración de un paper.

Letter of Interest (LOI) template for the Snowmass2021 process. More details on Snowmass LOIs can be found here: https://snowmass21.org/loi
\begin
Discover why over 20 million people worldwide trust Overleaf with their work.