overleaf template galleryLaTeX templates — Recent
LaTeX templates for journal articles, academic papers, CVs and résumés, presentations, and more.

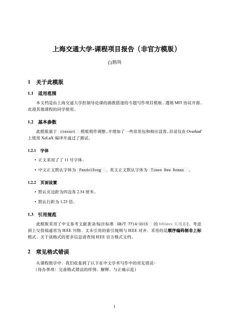
上海交通大学 非官方的日常课程报告模版(Beta)

MS Thesis Format for Indian Institute of Science Education and Research Bhopal (IISER Bhopal) BS-MS Students.

SJSUthesis is a LaTeX class created by David C. Anastasiu for master thesis authors from the College of Engineering at San Jose State University. It follows the current Graduate and Undergraduate Programs (GUP) thesis guidelines, currently found at https://sites.google.com/sjsu.edu/thesisdissertationguide2021-22/formatting-rules-and-guides and attempts to simplify the formatting of theses for students. Students should, however, read the current GUP requirements carefully and rectify any style discrepancies before submitting their thesis. Additionally, note that GUP is very strict on grammar and spelling mistakes.

非官方的四川大学实验报告,适用于生命科学学院的实验课程

Template para auxiliar aos alunos do IFSC - USP na confecção dos relatórios.

This template is for authors wishing to submit late-breaking work to ACM ETRA 2024. The template is a stripped back version of the ACM Conference Proceedings Primary Article Template LaTeX template available on Overleaf.

Graduation Project Template

A simple CV template with a sidebar for skills

Seville LaTeX beamer theme
\begin
Discover why over 25 million people worldwide trust Overleaf with their work.