overleaf template galleryLaTeX templates and examples — Recent
Discover LaTeX templates and examples to help with everything from writing a journal article to using a specific LaTeX package.

This is the LaTeX style for journal paper submissions to Computación y Sistemas.

ci thesis template

QHE report tempate for Nano3 course at Copenhagen University.

Deedy - One Page Two Column Resume LaTeX Template Version 1.1 (30/4/2014) Original author: Debarghya Das (http://debarghyadas.com) Original repository: https://github.com/deedydas/Deedy-Resume

Thesis template in latex

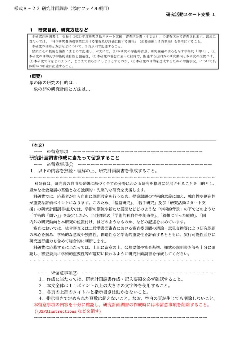
山中 卓 (大阪大学 大学院理学研究科 物理学専攻)先生が作成された科研費LaTeXを、坂東 慶太 (名古屋学院大学) が了承を得てテンプレート登録しています。 詳細はこちら↓をご確認ください。 http://osksn2.hep.sci.osaka-u.ac.jp/~taku/kakenhiLaTeX/

Modelo para relatório de estágio da UNIFACVEST. O modelo segue o padrão ABNT e possivelmente também pode ser usado para TCC e outros trabalhos que sigam a mesma formatação.

Resenha para a disciplina de Filosofia da Tecnologia sobre o filme "O Congresso Futurista"

Inspired by Peppa Pig
\begin
Discover why over 25 million people worldwide trust Overleaf with their work.