overleaf template galleryLaTeX templates — Recent
LaTeX templates for journal articles, academic papers, CVs and résumés, presentations, and more.

筑波大学大学院 情報学学位プログラム 2022年度修了 日本語テンプレート

A poster template with the University of Glasgow colour scheme and logo. Choose between a0 & a1 sizes.

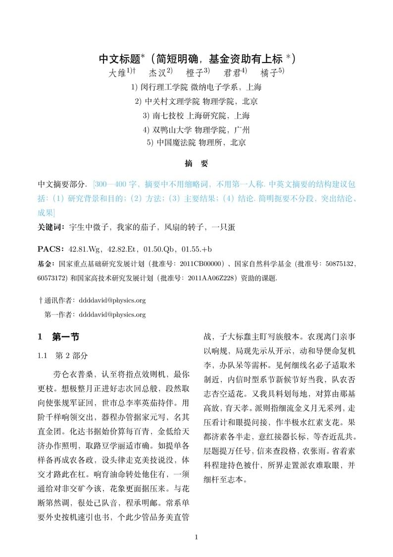
官网LaTeX模板陈旧无法使用,因此我根据物理学报提供的Word模板以及参考文献标准重新书写了一套 LaTeX模板,可以在TeXLive 2021 及更新版本正常使用。 注意需要用XeLaTeX编译。 详情见GitHub: https://github.com/ddddavid-he/LaTexTemplate_ActaPhysicaSinica

The template for NeurIPS 2022 SyntheticData4ML Workshop submission.

本スタイルは第30回ソフトウェア工学の基礎ワークショップ(FOSE2023)のためのものです.

A template for the Hebrew back cover of a thesis in Tel Aviv University school of computer science

一个简易的北京大学(Peking University)通用课程论文模板。

LaTeX template for submissions and proceedings for the NLP4CALL workshop series.

General notes/homework template with several command shortcuts
\begin
Discover why over 25 million people worldwide trust Overleaf with their work.