overleaf template galleryLaTeX templates — Recent
LaTeX templates for journal articles, academic papers, CVs and résumés, presentations, and more.

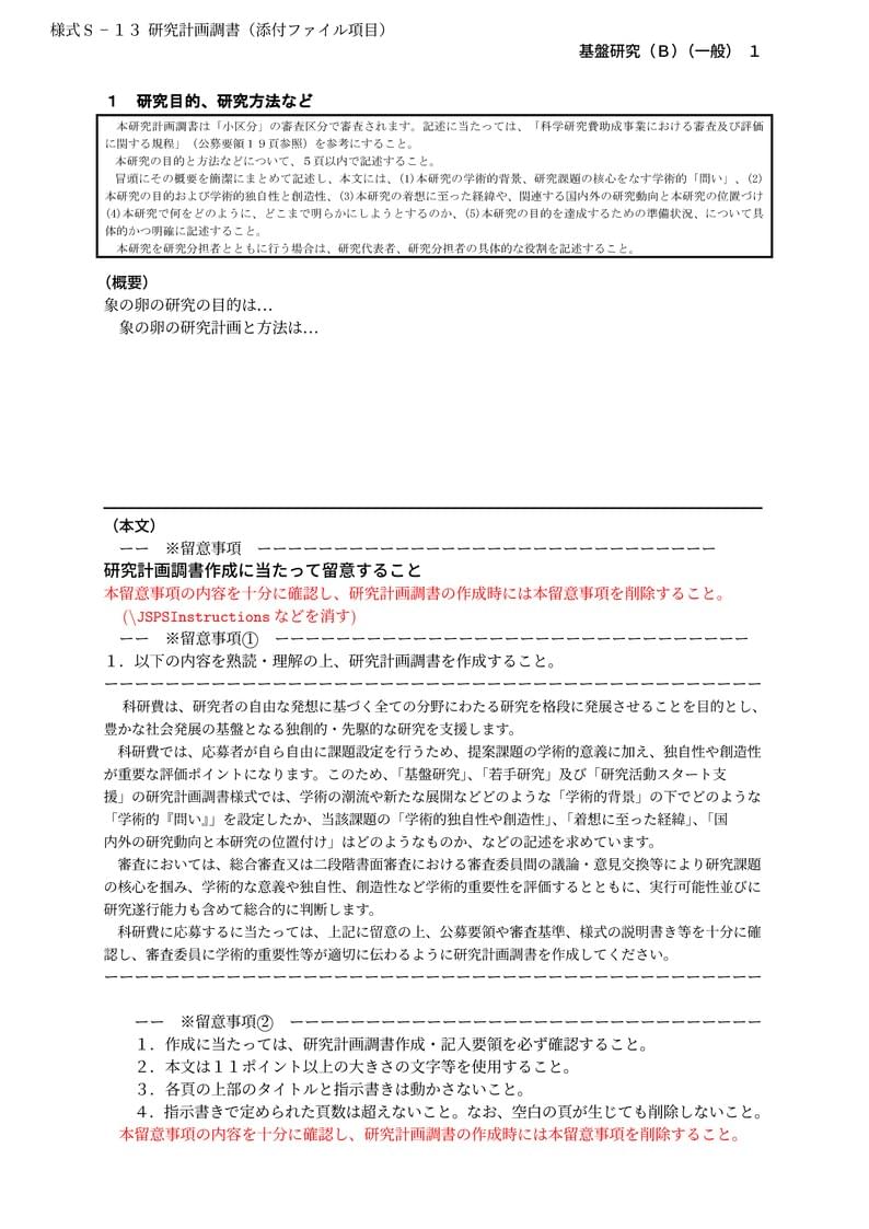
山中 卓 (大阪大学 大学院理学研究科 物理学専攻)先生が作成された科研費LaTeXを、坂東 慶太 (名古屋学院大学) が了承を得てテンプレート登録しています。 詳細はこちら↓をご確認ください。 http://osksn2.hep.sci.osaka-u.ac.jp/~taku/kakenhiLaTeX/

山中 卓 (大阪大学 大学院理学研究科 物理学専攻)先生が作成された科研費LaTeXを、坂東 慶太 (名古屋学院大学) が了承を得てテンプレート登録しています。 詳細はこちら↓をご確認ください。 http://osksn2.hep.sci.osaka-u.ac.jp/~taku/kakenhiLaTeX/

A template for MA981 Dissertations in the School of Mathematics, Statistics and Actuarial Science.

在北师大刘家俊的版本上修改https://cn.overleaf.com/latex/templates/bei-shi-da-beamermo-ban/mrnkpjstbhxc

A template for Graduation Project Books that can be customized to other universities.

Thesis and dissertation template

This is the template of course project in the School of Computer Science and Technology at Soochow Univeristy.

You can use this LATEX template when preparing reports that you will add to the ITU Robotics Lab GitHub page. See more details at https://github.com/ITUROBLAB/report_template

Doctoral Plan Template for the use of Power System Laboratory PhD Candidates at ETH Zurich
\begin
Discover why over 25 million people worldwide trust Overleaf with their work.