overleaf template galleryLaTeX templates — Recent
LaTeX templates for journal articles, academic papers, CVs and résumés, presentations, and more.

Author template for Marketing Science (mksc) Mirko Janc, Ph.D., INFORMS, mirko.janc@informs.org ver. 0.95, December 2010

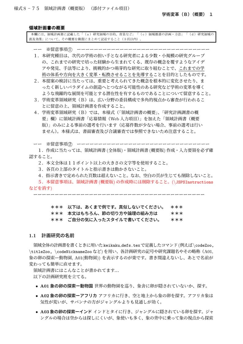
山中 卓 (大阪大学 大学院理学研究科 物理学専攻)先生が作成された科研費LaTeXを、坂東 慶太 (名古屋学院大学) が了承を得てテンプレート登録しています。 詳細はこちら↓をご確認ください。 http://osksn2.hep.sci.osaka-u.ac.jp/~taku/kakenhiLaTeX/

Copie Latex de la page de garde de thèse Université Lyon 1. D'après modèle word disponible ici. Différences avec le modèle Word : - Famille de police (sérif) - Espacements verticaux et tailles de police pas exactement identiques. Pour contribuer à l'améliorer : https://github.com/arn-all/Page-de-garde-These-Lyon-1 L'utilisation de la page de garde du manuscrit est obligatoire pour toutes les thèses y compris les thèses en cotutelle où le logo de l'établissement étranger pourra être ajouté. Aucun autre logo ne doit apparaître sur la page de garde (laboratoire, entreprise, organisme financeur, etc.).

Modelo de Trabalho de Conclusão de Curso (TCC1 e TCC2) utilizado para os cursos de graduação da Universidade Federal da Fronteira Sul (UFFS).

In this paper, we do exactly what the title implies: prove the Čebotarev Density Theorem. This is an extremely valuable theorem because it is a vast generalization of Dirichlet's Theorem on primes in an arithmetic progression. Our theorem goes even further to the case of other number fields; we will show that the prime ideals in an imaginary quadratic field K are virtually equidistributed among the conjugacy classes of Artin symbols in the Galois group of a Galois extension L over K. Note that L need not be abelian over K!

This template produces a curriculum vitae using the LaTeX class ecv. This template was originally published on ShareLaTeX and subsequently moved to Overleaf in November 2019.

Template for Calspan Documents

Ejercicios del Curso de \LaTeX realizado en la Facultad de Informática de la Universidad Complutense de Madrid http://cursosinformatica.ucm.es/latex.html

A template for RHUL PH1140 reports
\begin
Discover why over 25 million people worldwide trust Overleaf with their work.